数据链路层-物理层
注:自顶向下方法对底两层介绍不深,本篇可能比较杂糅。
数据链路层
数据链路层负责将数据报从一个节点传输至物理相邻的节点。提供的服务有:
framing, link access: adding header, trailer.(通过转义字符)Use MAC addresses in frame headers identify source, destination.
reliable delivery between adjacent nodes.
flow control.
error detection and correction.
half-duplex and full-duplex.
In every host, link layer implemented in network interface card (NIC, 网卡) or on a chip, which attaches into host's system buses
注:以太网的MAC帧是无连接、不可靠服务。
Error
奇偶校验位
奇校验表示 $all\space data\space bits \oplus checkBit == 1$ 偶校验类似。
纠错和检错能力与汉明距离有关。若码表的汉明距离为 d+1,则可检查出 d 比特的错误,汉明距离为 2d+1,则可纠正 d 比特的错误。
汉明码
不多说了,直接看吧:How Hamming Code Works

CRC
Cyclic Redundancy Check (循环冗余检验),即传输二元组<D, R>.
发送方将数据比特串看成多项式的系数,补充r个(生成多项式长度,由传输协议决定)0后,进行异或除法,商为校验信息 R。
接收方对生成多项式进行模2除法,余数不为0即认为有错,拒绝。

两种链路(信道):
point-to-point:PPP for dial-up access.地址不是必需的
broadcast (shared wire or medium):used in 802.11 wireless LAN, 4G/4G. satellite.地址是必需的
点到点的数据链路协议
HDLC
高级数据链路控制,面向比特,零比特填充实现同步透明传输。帧首尾标志:“01111110”。有三种类型的帧:
信息帧:包含上层数据;捎带确认、包含流量控制和差错控制信息
监督帧:ACK 或 NAK
无编号帧:数据链路层的管理和链路控制。也可以配置在一对多模型。

SLIP ——串行线IP: 字节填充,首尾标志:0xC0,有替换机制。 没有差错控制,只支持IP,不能动态分配IP地址,没有身份认证
PPP
Point-to-Point Protocol,面向字节,字节填充。支持多种网络层协议、用户身份认证、物理层可以是同步的或异步的;去除了差错纠正、流量控制(靠上层了)。
PPPoE (PPP over Ethernet, ADSL):拨号上网...
PPP 的帧格式:
控制字段0x03表示无编号模式,对控制字符前面加上转移字符 0x7D
协议字段表示帧中的数据类型。如LCP(链路控制协议)、NCP(网络控制协议)、IP...

multiple access protocols
有两种控制方法进行广播信道的协调,以避免发生冲突:一是使用信道复用技术(本节),一是使用 CSMA/CD 协议。
multiple access channel (MAC) has three board class:
channel partitioning: divide channel into smaller “pieces” (time slots, frequency, code)
random access: allow collisions, “recover” from collisions
taking turns: nodes take turns, but nodes with more to send can take longer turns

DMA
多路访问是信道划分思想的体现,有四种。
FDMA(frequency division multiple access),each station assigned fixed frequency band.

==计算题== 将100Mbps分成10个10 Mbps,每个子信道的帧到达率为500帧/秒,服务率为1000帧/秒。平均时延 = 1/(1000-500)= 2 ms✔️
TDMA(时分多路访问):即每一轮,每个站点得到固定长度(即帧发送时间)的时隙。
example: 6-station LAN, 1,3,4 have packets to send, slots 2,5,6 idle

统计时分复用是对时分复用的一种改进,不固定每个用户在时分复用帧中的位置,只要有数据就集中起来组成统计时分复用帧然后发送。
==计算题== 数据率为100 Mbps,平均帧长为 10,000比特,帧服务率µ =10000 帧/秒,帧到达率为 5000帧/秒。平均时延? ~~1/(10000-5000)= 0.2 ms.~~✔️
复习: 波分复用:
码分复用(CDM):码分多址,每个基站可以在整个频谱上随时传输。不同站拥有不同的“码片序列”,如果一个站需要发送1,就发送码片序列*1,如果需要发送0,就发送码片序列*(-1),如果不发送,就视为发送了码片序列*0。信道上的数据为所有站发送的码片信号的叠加。接收方需要把信道上的数据乘自己的码片序列来恢复信号。
上述均为静态信道分配。可见,FDM 平均时延远大于单信道,TDM性能差,不适合突发性。
Random access protocols
Slotted ALOHA
time divided into equal size slots (time to transmit 1 frame). Assume: all frames same size, nodes start to transmit only slot beginning.

-> when node obtains fresh frame, transmits in next slot.
if no collision: node can send new frame in next slot
if collision: node retransmits frame in each subsequent slot with probability p until success
max efficiency = 1/e = 37%.
Pure ALOHA: no synchronization: when frame first arrives: transmit immediately
最大吞吐量(信道利用率): 18.4% 争用期为2段帧时。(只有经过争用期之后还没有检测到碰撞,才能肯定这次发送不会发生碰撞。)
CSMA
载波监听多路访问基本思想: 发送数据之前先监听信道 (载波监听), 站点尽量将易冲突期(VP)减小到一个发送时延.
simple CSMA(carrier sense multiple access): listen before transmit.
if channel sensed idle: transmit entire frame
if channel sensed busy: defer transmission
在冲突时,1-坚持 CSMA 低负载下高吞吐量低时延; 非坚持 CSMA:高负载下高吞吐量
CSMA/CD: with collision detection:
collisions detected within short time
colliding transmissions aborted, reducing channel wastage
collision detection easy in wired, difficult with wireless
CSMA/CA: 冲突避免,用于无线网。(如果检测到冲突,立即停止传输 (退避) 并开始发送一个强化信号(jam信号),而不是将整个帧都传输完。Jam信号传输结束后,随机等待一段时间,再重新开始监听信道。)
这个等待的时间采用 截断二进制指数退避算法 来确定。从离散的整数集合 0,1,..,2k−1,k=min(尝试的次数,10)中随机取出一个数,记作 r,然后取 r 倍的争用期作为重传等待时间。再次传输重试,最大延迟时间加倍,重传时间 = r * 基本重传时间。如果达到预设的最大尝试次数(通常为16次),则终止。
协议使得帧发送时延远大于传播时延时,信道效率高。
“Taking Turns"
属于无冲突协议。
polling: master node “invites” other nodes to transmit in turn
token passing: control token passed from one node to next sequentially.
无线局域网协议
先介绍一下无线局域网 WLAN: IEEE 802.11 (b: 2.4-5 GHz, a: 5-6 GHz) 无线宽带网: IEEE 802.16 (WiMax) 蓝牙: IEEE 802.15
多路访问技术均采用CSMA/CA.(拥塞避免) 组网模式均支持基站方式和自组织方式.


PCF (点协调功能):轮询、集中控制;基站周期性广播beacon frame(信标帧),控制小区内的所有活动。
DCF (分布协调功能): 站点使用握手机制来确定谁可以发送数据。
(术语)RTS:请求发送帧,为了提醒源站信号范围内的站; CTS:发送帧,为了提醒目的站信号范围内的站。
MACA 实现:带冲突避免的多路访问。即用RTS/CTS预约信道。与CSMA/CD的退避算法类似。

LANS
MAC (Media Access Control Address or LAN or physical or Ethernet) address: - function: used “locally” to get frame from one interface to another physically-connected interface (same subnet, in IP-addressing sense).
- 48-bit MAC address (for most LANs) burned in NIC ROM, also sometimes software settable. each interface on LAN has unique MAC address。(由 IEEE 统管分发) 
一台主机拥有多少个网络适配器就有多少个 MAC 地址。例如笔记本电脑普遍存在无线网络适配器和有线网络适配器,因此就有两个 MAC 地址。
地址解析协议 ARP
网络层实现主机之间的通信,而链路层实现具体每段链路之间的通信。因此在网络通信过程中,IP 数据报的源地址和目的地址始终不变,而 MAC 地址随着链路的改变而改变。ARP 实现由 IP 地址得到 MAC 地址。
ARP的主要功能包括:
解析: 当一个设备需要与另一个设备通信时,它首先会检查目标设备的IP地址是否在同一局域网中。如果是,它会使用ARP来查找目标设备的MAC地址。
缓存: 每个主机都有一个 ARP 高速缓存,里面有本局域网上的各主机和路由器的 IP 地址到 MAC 地址的映射表
< IP address; MAC address; cache TTL>。广播: 主机可通过广播的方式发送 ARP 请求分组,主机 B 收到该请求后会发送 ARP 响应分组给主机 A 告知其 MAC 地址。
TTL (Time To Live): time after which address mapping will be forgotten (typically 20 min)
Routing to another subnet
编址
R determines outgoing interface, passes datagram with IP source A, destination B to link layer and creates link-layer frame containing A-to-B IP datagram. Frame destination address: B's MAC address

Ethernet
物理模型:物理上的星型拓扑, 逻辑上的总线型拓扑。早期使用集线器进行连接,集线器是一种物理层、半双工通信设备, 作用于比特(而不是帧),当一个比特到达接口时,集线器重新生成这个比特,并将其能量强度放大,从而扩大网络的传输距离,之后再将这个比特发送到其它所有接口。如果集线器同时收到两个不同接口的帧,那么就发生了碰撞。all nodes in same collision domain (can collide with each other). 目前以太网使用交换机替代了集线器。
Repeaters(中继器):更早的物理层设备,放大信号、对信号整形,以减小信号失真和衰减,使 信号传播得更远,扩展以太网段。
帧格式:
前导码: 8字节, 101010…101011, 用于时钟同步;数据长度在 46-1500 之间,如果太小则需要填充。因此,最小帧长: 64字节。为了使主机有时间检测到冲突,帧的发送时间应该 ≥ 2 * 电缆的传播时延(Propagation delay, $\tau$ ,即CSMA节中提到的争用期)传输:
connectionless: no handshaking between sending and receiving NICs
unreliable: receiving NIC doesn’t send ACKs or NAKs to sending NIC
帧间隙(IFG):用于站点从发送模式转换为接收模式。10M bps 以太网的帧间隙是9.6μs。
使用1-坚持的CSMA/CD。
==计算题:IEEE 802.3的性能== 
交换机(Switch) is a link-layer device, examine incoming frame's MAC address, selectively forward frame to one-or-more outgoing links when frame is to be forwarded on segment, uses CSMA/CD to access segment. each link is its own collision domain.(全双工通信) 交换机具有自学习能力,学习的是交换表的内容,交换表中存储着 MAC 地址到接口的映射。即插即用,不需配置。
自学习过程: 主机 A 向主机 B 发送数据帧时,交换机把主机 A 的接口的映射写入交换表中。如果交换表没有主机 B 的表项,那么主机 A 就发送广播帧Flooding,主机 B 向 A 回应该帧。 MAC转发表也是本地的,只在单个广播域(即一个IP子网内)有效。
千兆以太网
最大线缆长度仅有25米,对CSMA/CD协议进行载波扩展,达到200米:在普通的帧后面增加填充比特,将帧的长度扩展到512 字节; 允许发送方将多个帧级联在一起一次传输出去。
流量控制:快速以太网和千兆以太网很容易导致缓冲区溢出。使用暂停帧 (一种控制帧PALSE) 允许或禁止帧的传输,暂停时间是最小帧时的整数倍。

网桥
工作在数据链路层、即插即用、用软件实现帧处理的网络互连设备,基于帧的目的MAC地址来决定将帧转发到相邻的LAN(一次只能分析和转发一个帧,而交换机可以并行),支持协议翻译等。
学习网桥工作在混杂模式,可以获得其所连接的各LAN上的每个帧,通过站表进行帧的路由和转发。如果查到的输出端口与输入端口一致,则不转发;如果输出端口与输入端口不一致,则转发到相应端口;如果查不到,则洪泛转发到除输入端口之外的所有端口。 
生成树网桥用一棵可以到达每个网桥的生成树覆盖实际的拓扑结构。根据802.1d协议构造生成树:每个网桥周期地从它的所有端口广播一个配置消息给邻居,选择具有最低标识符的网桥作为生成树的根,消息交换到最终所有网桥将都同意一个根。记住找到的到根的最短路径,关闭不属于最短路径的一部分的端口,自动检测拓扑变化并更新生成树。
VLAN
虚拟局域网可以建立与物理位置无关的逻辑组,只有在同一个虚拟局域网中的成员才会收到链路层广播信息。
上述协议中,广播帧会非常频繁地出现,即产生广播风暴。因此可分割广播域(一般都必须使用到路由器),可以以路由器上的网络接口(LAN Interface)为单位分割广播域。 
port-based VLAN: switch ports grouped (by switch management software) so that single physical switch. support traffic isolation

链路虚拟化
Multiprotocol label switching (MPLS,多协议标签交换),客观上讲是一种分组交换的虚电路网络。基于标签执行交换,而不必考虑分组的 IP 地址 。 high-speed IP forwarding among network of MPLS-capable routers, using fixed length label (instead of shortest prefix matching).
MPLS 提供了沿着多条路由转发分组的能力,进行流量引导。这是流量工程的研究范畴。
在数据中心中,数据中心通常应用路由器和交换机等级结构,有一些有趣的机制保障可用性。
负载均衡器:
为了降低数据中心的费用,同时提高其在时延和吞吐量上的性能,部署能够克服传统等级设计缺陷的新型互联体系结构和网络协议。如:全连接拓扑,高度互联,替代交换机和路由器的等级结构;模块化数据中心,我感觉是像集群服务。
物理层
(速通北邮PPT)
物理层是协议模型中的最底层,定义了bit信号在信道上传输时相关的电气、时序和其他接口。
术语:
信道:传送信息的媒体(介质)
带宽:指接收能量能够保留至少一半的频率范围(单位:Hz)
波特率(Baud): 每秒中传输的码元(即信号单元)个数 =1/T(T是一个信号单元的周期)
比特率(bps) = 波特率 $* log_2V$ . 其中V是信号的有效状态数(电平级数,参考调制 )。表示每秒中传输的比特(数据位)数。
吞吐量:网络容量的度量,表示单位时间内网络可以传送的数据位数(bps)
奈奎斯特公式(内忧):信道无噪下理想最大数据速率 = $2 * B * log_2V$ (B - 带宽,V同上)
香农公式(外患):有噪信道最大数据率 = $B \times log_2(1 + \frac{S}{N})$
信噪比SNR:$S/N_{db} = 10log_{10}\frac{S}{N}$ ,注意单位:分贝 (dB)
(实际数据流不可能大于二者任一)

数字调制和编码
Q-PSK:正交相移键控,即4PSK。
Q-AM:正交幅度调制。
星座图:相位是夹角,振幅是到原点的距离。


ASK(幅移键控)

FSK(频移键控)

编码模式:
不归零 (NRZ-L)
逆转不归零(NRZI)
Manchester 曼彻斯特编码:0:在位时间中从高到低跳转;1:低到高。IEEE 802.3局域网使用

模拟信号的数字化技术: (1)基本过程:抽样(奈奎斯特抽样定理)、量化、编码(一般是压缩编码) (2)相关设备:编解码器 CodeC (3)应用举例:PCM 信号--语音信号(4kHz 模拟信号)转为 64kbps 的数字信号
无线传输分类
无线电的传播
0-2MHz 直接沿地球表面传播
2-30MHz 通过大气电离层反射传播
30-MHz 直线视距传播 不受电离层影响

微波传输(100M~10GHz):多径衰落是微波通信的一个很严重的问题。
红外传输
通信卫星(大型微波中继器):包含多个天线和多个转发器,转发器监听频谱中的某一部分。GEO具有较大的往返延迟时间。

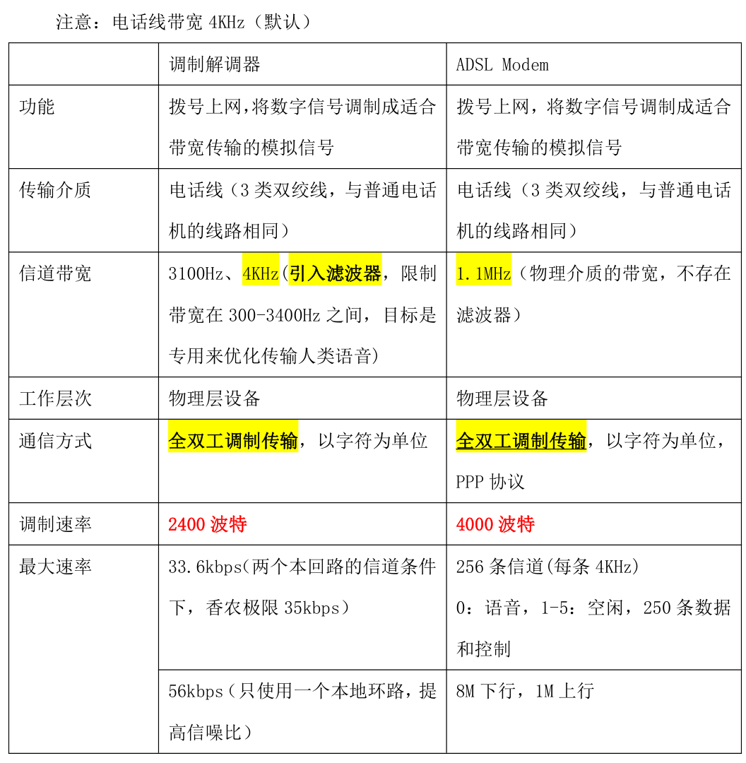
PSTN电话系统
公用交换电话网 PSTN 系统使用TDM。本地回路由调制解调器、ADSL 和光纤等组成。
DSL: 数字用户线。
ADSL: 离散多音调制:将1.1 MHz划分为256个4312.5 Hz的信道,可用250条信道(FDM):上行流控制 (1) + 下行流控制 (1) + 用户数据 (248)。 采样速率是4000 波特。
DMT:离散多音调制
三个设备:
数字发送器---线路编码技术,数字基带信号,抗干扰、带宽效率
调制解调器Modem---调制解调技术,信号频率变换,通带信号,长距离传输、有效利用带宽。注:数字化语音信号PCM脉冲编码调制。
编码解码器---采样、量化、编码技术,将模拟信号数字化,将模拟信源的输出变为数字数据。

(Digitized Analog Signals--Source Coding):
Sampling(采样):根据奈奎斯特定理,采样频率必须至少是模拟信号最高频率的2倍.
Quantizing(量化): 把信号强度分成线性或对数级编码。
Encoding: Codec编码解码器
参考: 北邮《计算机网络》PPT
https://github.com/cen6667/408/
最后更新于



